疾病脑功能的恢复依赖于神经轴突的生长和有效延伸。Talin蛋白因其具有头部(Head)和杆部(Rod)特殊的亚分子结构,成为胞内化学和力学信号协同调控神经突起生长的重要信号分子。
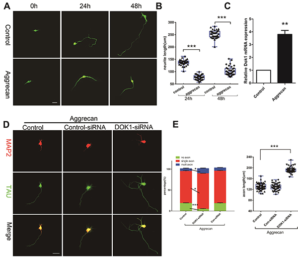
近期,国际重要学术期刊FASEB Journal在线发表了太阳集团tyc4633医学与生命科学公司郭军教授课题组完成的科研成果。研究人员通过构建Talin全长和截短体基因克隆(Talin 头部或Talin 杆部),探究了Talin亚分子结构对神经生长的调节作用。研究发现:Talin 头部功能只能促进神经突起数量的增多,而含有杆部结构的Talin才能诱导其长度充分延伸。提示:杆部结构域是Talin促进神经轴突充分生长必须的亚分子结构。为了识别Talin杆部传递张力的功能,研究人员又克隆了基于荧光共振能量转移(FRET)原理的张力检测探针,用于识别Talin杆部牵拉张力的变化,发现神经生长因子能通过上调微丝张力增强Talin杆部向内的牵拉,而其激活的Talin头部能上调整合素信号,诱导胞内向外渗透势能的增加,两种张力通过挤压协同促进了神经突起的有效延伸。此外,胶质瘢痕抑制因子Aggrecan能通过上调Talin的竞争性结合蛋白DOK1,下调Talin/整合素活性,抑制胞内力学活动和神经轴突的再生。
该项研究揭示了Talin作为细胞内整合素化学信号和微丝力学信号的重要媒介,参与了神经元的生长和再生调节,所建立的力学挤压延伸模型(squeezing model)与当前基质黏附延伸模型(adhesion-mediated model)有本质区别,为深入探究神经元功能恢复复杂机制研究提供了新的研究思路。

图1.采用Talin全长和Talin微丝结合结构域截短体(Talin-ABS)构建的张力探针,识别:微丝张力传递阻断能导致NGF诱导的Talin张力减弱和神经突起生长抑制

图2.DOK1功能下调拮抗了aggrecan诱导的鼠原代神经元轴突生长抑制
原文链接:https://www.fasebj.org/doi/10.1096/fj.201801949RR
供稿部门:生物化学与分子生物学系;供稿人:王一凡、张晓龙